5.2 Grundlagen von DOM
Das Grundprinzip in DOM ist, dass jede Auszeichnungssprache (wie HTML oder XML) als Baum darstellbar ist. Die Bestandteile der Baumstruktur bezeichnet man als Knoten (engl. "node"), "node" wird auch das zentrale Objekt in DOM genannt.
Die Struktur des Dokumentes wird dargestellt, wie ein Familienstammbaum. Es gibt Vorfahren, Nachfahren, Eltern, Kinder und Geschwister. Die Spezialisierung innerhalb des Baumes nimmt von oben nach unten hin zu. Jedes HTML-Element und auch jeder Text wird in einen Knoten umgewandelt. Kindknoten sind Elemente, die innerhalb eines anderen Elements stehen. So entsteht die Hierarchie.
Natürlich gibt es nicht nur eine Art Knoten, sondern verschiedene Knotentypen. Innerhalb eines HTML-Dokumentes sind dies meist drei unterschiedliche: Elementknoten, Attributknoten und Textknoten.
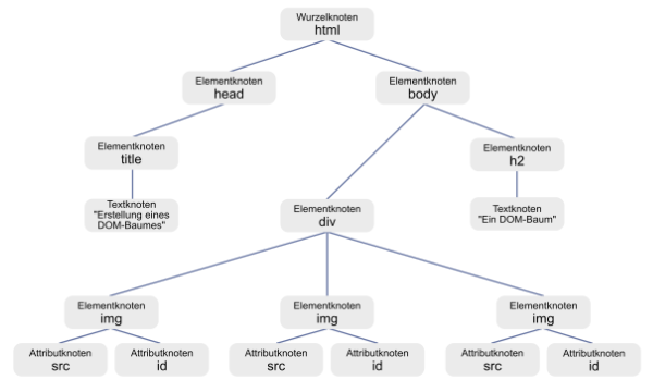
Zur Veranschaulichung ein Beispiel, in dem aus dem folgenden HTML-Code ein DOM-Baum entsteht.

Die Schnittstellen, die mit DOM definiert wurden, beschreiben Methoden, mit denen auf die "nodes" zugegriffen wird, um den Inhalt von Dokumenten zu verändern. Das wichtigste dabei ist, dass die Daten der Struktur logisch in einen Zusammenhang gestellt werden können.
Es gibt verschiedene Arten von Knoten. Die wichtigsten hierbei sind:
-
Der Dokumentknoten stellt die gesamte Struktur dar.
-
Der Wurzelknoten ist der Beginn des Dokumentes.
-
Ein Dokumentfragmentknoten zeigt nur einen Teil der Baumstruktur.
-
Ein Elementknoten entspricht einem Element aus HTML oder XML.
-
Ein Attributknoten entspricht einem Attribut aus der HTML- oder XML-Sprache.
-
Ein Textknoten stellt lediglich den Textinhalt eines Elementes bzw. eines Attributes dar.
Eine Besonderheit sind hierbei die Attributknoten, die nicht als Knoten in der Baumstruktur vorkommen, sondern lediglich Eigenschaften der Elementknoten sind.
Ein Beispiel für das Grundprinzip
Wie ein DOM-Baum aussieht, haben wir bereits im vorherigen Kapitel behandelt. Wie wir jedoch mit Elementknoten, Attributknoten und Textknoten umgehen, wurde bisher noch nicht besprochen. Daher sehen wir hier ein Beispiel, das eben diese Knoten enthält.

Jedes Element, das ein „inneres Element“ ist, wird eine Ebene unter das Elternelement gesetzt. Alle Elemente werden durch Linien (oder Pfeile) miteinander verbunden. Meist kann sowohl vor als auch zurück navigiert werden. Beispielsweise können wir mithilfe eindeutiger IDs (als HTML-Attribut) Elemente unterscheiden und mit JavaScript ansprechen. Diese ID, also dieses Attribut, ist ebenfalls Teil der DOM-Darstellung.
Der gezeigte Wurzelknoten html besitzt als Kinder ("child nodes") die Elementknoten head und body, ist also ein Elternteil ("parent nodes") von ihnen. head und body werden Geschwister ("siblings") genannt. Vom Wurzelknoten ausgehend kann man jeden anderen Knoten erreichen. Des Weiteren ist html ein Vorfahrenelement von h1 und title ein Nachfahrenelement von html.